RiskTrack Ontology
for On-line Radicalization Domain
Authors:
M. Barhamgi, N. Faci, and
A. Masmoudi
February
28, 2018
1.
INTRODUCTION
In
this page, we present the core of RiskTrack domain
ontology. Our ontology defines the radicalization indicators along with a
wealth of information that are required for indicator computation. It also
defines and incorporates important information about existing terrorist
organizations and groups. Our ontology is extensible, i.e., domain experts can
extend our ontology with new indicators and domain knowledge. To define our
ontology, we have adopted the two-step methodology proposed in [1]. The first step
consists in collaboratively designing and organizing the domain ontology by
groups of experts. In this step, experts have reused, whenever possible,
relevant concepts from existing ontologies from the terrorism domain and
completed them with the ones that are relevant for the radicalization domain.
The second step consists in integrating the resulting domain ontology in a
semantic web tool. The tool built can be used for the ontology maintenance and
can be further exploited for the visualization and querying of radicalized
users’ data (e.g., personal information, detected radical messages). The first
step was carried out in top-down fashion. That is, we identified and defined
the key concepts (i.e., the most abstract ones), then we refined them into more
concrete concepts that represent specific knowledge or entities. Then, we
associated the relevant keywords to each one of the concepts defined.
2.
PRESENTATION OF RISKTRACK ONTOLOGY
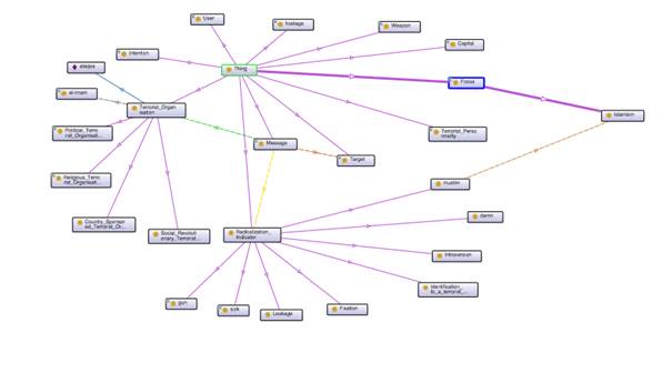
We
present in Figure-1 shows some of the key concepts of
our ontology. For clarity purposes, the figure does not show the properties of
defined concepts. The ontology is composed of three main parts: (i) user profile and messages (PART 1), (ii) the
radicalization indicators (PART 2), (iii) radicalization and
terrorism related concepts (PART 3). We subsequently detail all of
these parts.

Figure-1:
Overview of RiskTrack Ontology
PART
1- User profile and messages
This part represents the users of social networks and their personal information. The main concepts are the following:
PART
2- Radicalization indicators
Our
ontology defines a set of concepts to represent the radicalization indicators.
All indicators are derived of the concept “Radicalization-Indicator” which is
directly related to the “Message” concept through the property “isAssociated” (Figure-2).

Figure-2:
Considered radicalization indicators
We considered eight radicalization indicators that we have defined in our previous work [1, 2, 3] and in similar research work [4]. They can be categorized in two types: content-related and style-related. The former refers to the message content regardless of the user. It includes the indicators: ‘perception of discrimination for being Muslim’, ‘expressing negative ideas about the western society’, and ‘expressing positive ideas about Jihadism’, “fixation”, “identification” and “leakage”. The second type refers to the writing style that characterizes each user. It includes two indicators: ‘the individual is frustrated’ and ‘the individual is introverted’. The indicators are defined in Table-1.
|
Indicator |
Description
|
|
Expressing the fact that the
individual does not know what to do with his life. Frustration
refers to Irritability, predominantly negative reactions, and anxiety. |
|
|
Fixation is defined as any
behavior which indicates an increasing pathological preoccupation with a person
or a cause [14]. It can be computed by simply counting the relative frequency
of keywords relating to the entities of interest such as persons (e.g.,
Hitler, Jews), organizations (e.g., al-Qaeda), causes (e.g., Palestine-Israel
conflict), etc. |
|
|
It represents the identification
of an individual with a group (e.g., terrorist group) or cause. It can be
expressed through the usage of positive adjectives in connection with
mentioning the group or cause. |
|
|
Fixation is defined as any
behavior which indicates an increasing pathological preoccupation with a
person or a cause [14]. It can be computed by simply counting the relative
frequency of keywords relating to the entities of interest such as persons
(e.g., Hitler, Jews), organizations (e.g., al-Qaeda), causes (e.g.,
Palestine-Israel conflict), etc. |
|
|
Expressing the fact that the
individual does not like being the center of attention (e.g., when the
individual has only few interventions in group conversations, uses short
sentences or of moderate length and has few interpersonal relationships
). |
|
|
The individual expresses a
sensation of being discriminated because of his or her religion. |
|
|
The individual expresses negative
opinions about western countries and blames them for crises and wars in the
Muslim world. |
|
|
The individual expresses positive
ideas and opinions about Jihadism and terrorist acts and organizations. |
|
|
Leakage can be defined as the
communication of intent to do harm to a third party. Leakage usually signals
research, planning and/or implementation of an attack [6]. |
Table-1:
Radicalization Indicators
Each
indicator is associated with a set of keywords that have been defined by the
experts of Risk-Track (i.e., by linguistic experts, sociologists and
criminologists). In Risk-Track the values of indicators could be computed in
several ways as follows:
Before
going further, it is worth here to distinguish between an indicator as a
concept and its quantified value. For example, the following message “Support and love
for IslamicState from Kashmir” reflects a positive
stance towards the “Islamic State” which is one of the Jihadist
terrorist organization, and therefore it relates directly to the indicator “Positive Ideas
about Jihadism” and should be annotated with that concept. However, the value of an
indicator represents the likelihood of a given individual exhibiting an
indicator. In a perfect world, the value of the “Positive Ideas
about Jihadism” indicator for the individual who posted the message “Support and love
for IslamicState from Kashmir” would be “1”.
However, given the imperfection of existing data mining algorithms, that value
would be less than “1”, and it should be computed using the whole set of
messages posted by the individual, not only “Support and love
for IslamicState from Kashmir”. In the following,
we focus on when a message should be annotated with an indicator. The
annotation of a message with an indicator means that the message should be
included when computing the indicator value.
Inferring indicators by semantic inference

Rule-1 states that if a message (represented by
the variable “?m”) is associated with a concept
representing a negativity (by referring to one of the negativity concepts or
their associated keywords in its text content) and mentions one of the concepts
representing the West, then it should be considered as expressing a negative
idea about the West, i.e., associated with the indicator “Negative Ideas
about the western society”.

Rule-2 states that if a message (represented by
the variable “?m”) is associated with a concept
representing a positivity (by referring to one of the positivity concepts or
their associated keywords in its text content) and mentions one of the concepts
representing or associated with the concept “Jihadism”, then it should be
considered as expressing a positive idea about the Jihadism, i.e., associated
with the indicator “Positive Ideas about Jihadism”. For example, the
message “Support and love for IslamicState from Kashmir” exposes a positive
stance towards a terrorist organization and would be annotated with “Positive Ideas About Jihadism”, as the “Islamic State” is a concept (or
more accurately an instance of a concept) that relates to Jihadism.

For example, the message “Poor Muslims are
oppressed by US governments” would be annotated with this high-level
concept.

Note
that more semantic inference rules will be defined and included to cover the
complete list of radicalization indicators.
PART
3- Radicalization and terrorism related concepts
Our ontology reuses and extends the definition of concepts from several existing terrorism ontologies. Specifically, we reused and extended the following concepts:
REFERENCES
[1]
R. Lara-Cabrera, A. Gonzalez-Pardo, D. Camacho, “Statistical Analysis of Risk
Assessment Factors and Metrics to Evaluate Radicalisation
in Twitter”. Future Generation of Computer Systems - FGCS. Online, 4th November
2017. doi.org/10.1016/j.future.2017.10.046
[2]
R. Lara-Cabrera, A. Gonzalez-Pardo1, K. Benouaret, N.
Faci, D. Benslimane, and D. Camacho, Measuring the Radicalisation Risk in Social Networks. IEEE Access 2017.
[3]
A. Masmoudi, M. Barhamgi,
N. Faci, D. Benslimane, D. Camacho. “An
Ontology-based Approach for Mining Radicalization Indicators from Online
Messages”. The 32-nd IEEE International Conference on Advanced Information Networking
and Applications - T10-Internet of Things and Social Networking. Crakow, Poland, May 16-18, 2018.
[4]
F. Johansson, L. Kaati, and M. Sahlgren,
“Detecting linguistic markers of violent extremism in online environments,”
Combating Violent Extremism and Radicalization in the Digital Era, pp. 374–390,
2016.
[5]
P. Mullen, D. James, J.R. Meloy, M. Pathé, F. Farnham, L. Preston, B.
Darnley, B., & Berman, J. (2009). The fixated and the pursuit of public
figures. Journal of Forensic Psychiatry and Psychology, 20, 33-47.
[6]
K. Cohen, F. Johansson, L. Kaati, & Mork (2014). Detecting linguistic markers for radical
violence in social media. Terrorism and Political Violence, 26(1).
[7]
F. Baader, D. Calvanese,
D.L. McGuinness, D. Nardi, and P.F. Patel-Schneider,
The Description Logic Handbook: Theory, Implementation, and Applications.:
Cambridge University Press, 2003.